尚武科技——负责任的企业公民

电话

电话咨询

pHONE CONSulTING

0311-83796180

QQ

在线咨询

ONliNE CONSulTING
百度商桥
科技以人为本
尚武旗下网站
尚武科技
搜索图标
Sitemap | Mail | 合作答疑 | 招贤纳士
网站公告

尚武科技春节放假公告    2024-02-03

尚武科技服务热线:0311-
 83796180
   
我们是谁  |  企业文化  |  新闻动态  |  加入我们  |  行业知识
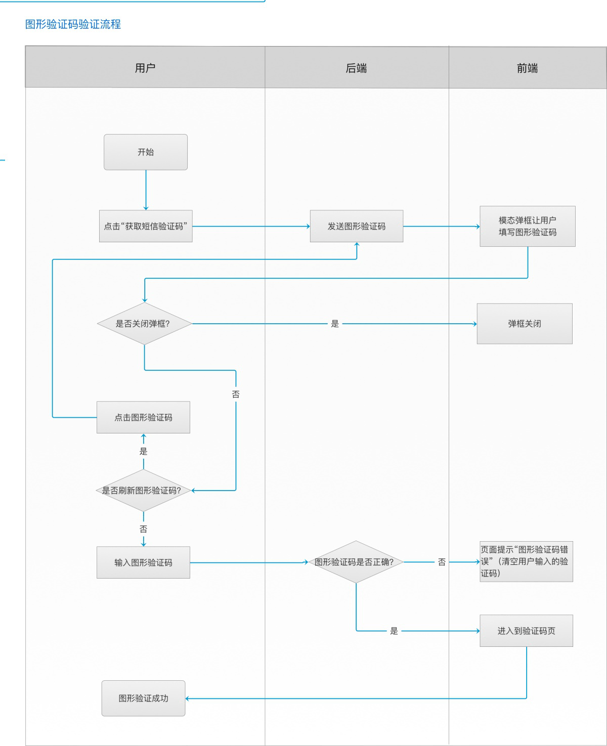
石家庄网站建设之登录注册的逻辑流程
石家庄网站建设之登录注册的逻辑流程
对于很多人而言,他们对登陆注册的业务逻辑流程的认知还只是停留在其表面上,在很多时候对登陆注册的详细流程并不是那么的熟知与了解,今天石家庄尚武科技的工程师将为大家带来关于登陆注册的详细逻辑流程的详细说明,帮助大家可以更好的了解登陆注册。
石家庄网站建设之登录注册的逻辑流程
关于石家庄做网站HTML中video标签讲解
关于石家庄做网站HTML中video标签讲解
只要在HTML5中使用过视频播放的同学对video标签一定不会陌生,不过很多同学只使用了video的基础功能,实际上video拥有强大潜能的,只要姿势正确就能让其拥有超能力。不妨从下面几个场景来逐渐了
关于石家庄做网站HTML中video标签讲解
色彩心理学对石家庄做网站的影响力(四)
色彩心理学对石家庄做网站的影响力(四)
有成千上万的网站在那里用颜色带来很大的影响,以及大量不这样石家庄做网站。对于很多人而言,网站设计的色彩并不那么重要,选择几个合适的颜色胡乱搭配一下就可以了,但是实际上并非如此这样的简单。下面我们就一起来详细的了解一下关于网站的色调选择吧。
色彩心理学对石家庄做网站的影响力(四)
浅谈:石家庄做网站的迭代器模式
浅谈:石家庄做网站的迭代器模式
前几天尚武科技的网站曾经给大家讲解过关于JS的工厂模式,今天网站开发工程师则为大家详细的讲解一下什么是迭代器模式,希望大家能够从中得到一定的启发。
浅谈:石家庄做网站的迭代器模式
如何通过界面结构提升网站建设品质感
如何通过界面结构提升网站建设品质感
随着21世纪移动互联网的盛行,人们对网站的需求也逐渐的上升,根据统计目前人们平均浏览网站的比重已经超过65%,更有甚者超过80%。那么网站建设就难免面临一个问题,如何提升界面的品质感。品质感其实就是产品给人的一种严谨、专心对待的态度,同样一本书的封面,粗糙纸的封面和细心打磨的小羊皮封面就是不同的概念。那要如何提升界面品质感呢?下面我们就和石家庄尚武科技的工程师一起来详细的了解一下如何提升界面的品质感吧。
如何通过界面结构提升网站建设品质感
浅谈:石家庄网站建设中工厂模式说明
浅谈:石家庄网站建设中工厂模式说明
对于很多人而言,他们对js的认知还只是停留在其写代码的表面上,在很多时候对设计模式并不是那么的熟知与了解,今天石家庄尚武科技的前端工程师将为大家带来关于工厂模式的详细说明,帮助大家可以更好的了解js。
浅谈:石家庄网站建设中工厂模式说明
129 130 131 132 133 134 135 136 137 138 总共433
睿亿网络用心服务的团队,竭诚为您服务 客服不能及时回复您,您可点击QQ进行交谈
欲了解业务详情,请拨打咨询热线:
值班电话:15512183667
在线服务: 尚武科技售前专员   
合作答疑 |  企业邮箱 |  关于我们 |  联系我们 |  版权声明 |  会员中心 |  友情链接 |  免责声明
Copyright © 2008-2019 尚武科技 保留所有权利 >冀ICP备07012169号    Copyright © 2008 www.sw-tech.cn, Inc. All rights reserved